网站首页
关于我们
主营业务
设备展示
技术中心
新闻资讯
联系我们
昆彩报简讯
实时资讯
你现在的位置:
首页
>
新闻资讯
> 昆彩报简讯
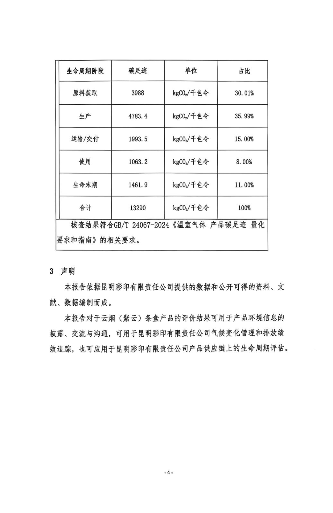
产品足迹报告
[来源:互联网 ] [ 浏览点击:19 ] [ 发布时间:2025-05-17 ] 字体:[
大
中
小
]
[来源:互联网 ] [ 浏览点击:19 ] [ 发布时间:2025-05-17 ] 字体:[
大
中
小
]
[来源:互联网 ] [ 浏览点击:19 ] [ 发布时间:2025-05-17 ] 字体:[
大
中
小
]
【打印】
【返回】
上一条:
2022年度温室气体排放核查报告
下一条:
雨季来临,印刷企业做好这四步,避免纸张受潮